捷报连连!近期,国防科技大学师生在全国大学生集成电路创新创业大赛、全国大学生计算机系统能力大赛、全国大学生电子设计竞赛、中国机器人及人工智能大赛、全国大学生光电设计竞赛中均表现亮眼,斩获多项国家级大奖及优秀组织奖,彰显了学校在科技人才培养上的显著成效与学员过硬的创新实践能力。
第九届全国大学生集成电路创新创业大赛
近日,第九届全国大学生集成电路创新创业大赛总决赛(以下简称“集创赛”)在上海海洋大学举办,本届集创赛自5月下旬开展初赛起,历时3个月时间,期间共吸引7400余支团队参加,覆盖全国500余所院校,参赛师生总数达25400余人。其中我校共有53支队伍、110余名师生参赛,经过7个分赛区的角逐,最终有15支队伍进入全国总决赛,斩获5个全国一等奖、1个全国二等奖、9个全国三等奖以及1个企业大奖(杯赛唯一)。



集创赛是全国大学生集成电路领域的重要学科竞赛,从2019年起持续被纳入全国普通高校大学生竞赛榜单,迄今已与数百家龙头企业建立过合作关系,成为推动行业创新与人才培养的重要平台。
与往届相比,第九届集创赛进一步拓展了赛事维度,设立4大技术方向和11个细分赛道,联合多家领军企业共同命题,共设置25项杯赛题目。本届赛事不仅丰富了竞赛门类,更首次涵盖半导体设备、RISC-V及半导体封装等前沿热门领域,实现了对集成电路全产业链的广泛覆盖。在赛事配套方面,除传统杯赛培训外,全新推出“芯人类集创提升计划”,所有参赛者均可免费参与多项课程学习。此外,还为模拟芯片设计赛道的一等奖团队提供大赛赞助的免费流片机会。

来自计算机学院的“芯光熠熠”队凭借出色表现斩获本次集创赛“叩持杯”的一等奖及该杯赛唯一企业大奖,在备战期间,团队指导老师邢世远、陈小文与本科三名学员共同深入研判赛题方向,紧扣赛事要求,从“芯片全流程设计领域0基础”起步,到“USB协议解析、结构设计、验证、后端、FPGA、CPU+IO系统的全链条实现并联合优化”,团队仅仅只花了6个月时间就全部掌握芯片设计的理论知识,以全流程完整设计交付、前后端联合优化、CPU-USB系统交互及FPGA验证为核心创新点,成功完成了“USB2.0链路层模块设计”赛题。尽管团队成员备赛期间需兼顾实习任务,面临不小的时间压力,但团队仍以精益求精的态度反复打磨方案,分工合作共同完成了创新亮点的拓展研发。
计算机学院作为赛事的校内组织和实施单位,积极对接大赛组委会,开展宣传和动员工作,并认真组织校内宣讲,邀请往届优秀指导教师和获奖队伍分享经验,也由此再获“优秀组织奖”的殊荣。
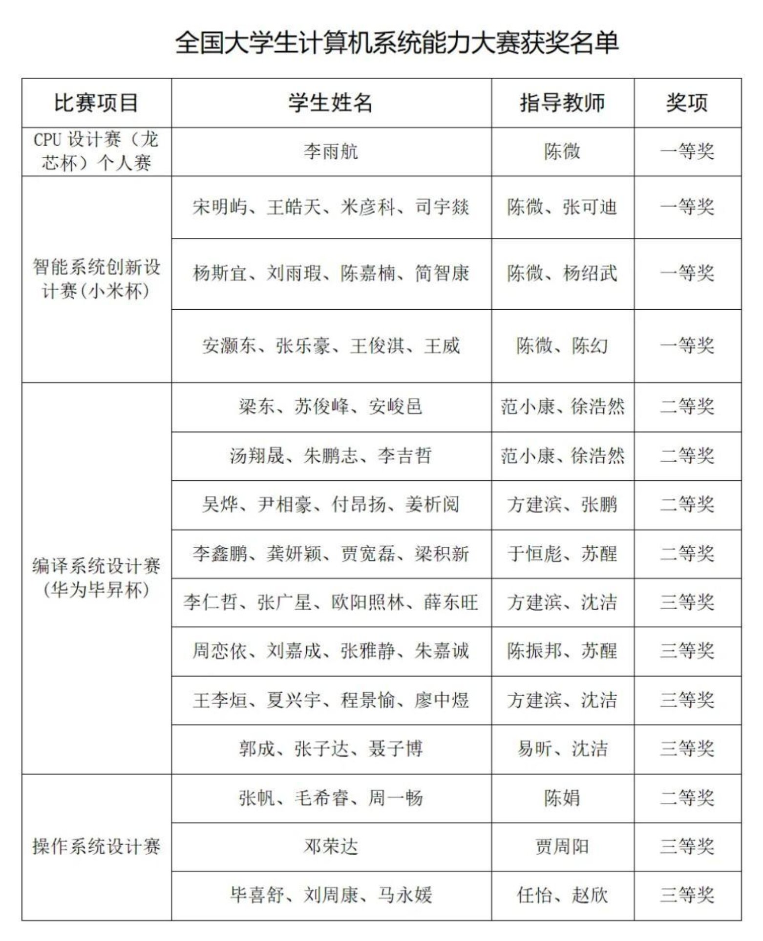
全国大学生计算机系统能力大赛
近日,全国大学生计算机系统能力大赛多项赛事全国总决赛在南昌大学、华中科技大学、武汉大学和东北林业大学陆续举办。我校计算机学院学子表现优异,首次参加CPU设计赛(龙芯杯)个人赛即荣获全国一等奖,实现我校在该赛事中的历史性突破;智能系统创新设计赛(小米杯)中,计算机学院三支决赛参赛队伍全部获全国一等奖。此外,在编译系统设计赛(华为毕昇杯)获二等奖4项、三等奖4项,操作系统设计赛获二等奖1项、三等奖2项,展现了计算机学院在计算机系统能力教学改革方面的成效。


全国大学生计算机系统能力大赛是《教育部评审评估和竞赛清单》的国家级A类竞赛,被誉为“计算机系统能力培养领域的奥林匹克”。大赛聚焦我国关键基础软件与高端芯片领域“卡脖子”问题,旨在推动计算机系统类核心技术的自主创新与人才培养,涵盖操作系统、编译系统、CPU设计、智能系统等核心方向,是我国计算机系统领域层次最高、规模最大、具有显著影响力的国家级学科竞赛。
在龙芯杯CPU设计赛中,参赛队员从零开始完成支持LoongArch指令集的CPU微架构设计、RTL编码、功能仿真和上板验证,实现从理论学习到系统实现的跨越。智能系统创新设计赛(小米杯)中,队员克服异地实习困难,通过线上协作高效调试,顺利完成从仿真到实物部署的全流程开发。编译系统设计赛中,各队深入钻研词法分析、语法处理、中间代码优化与目标代码生成等核心环节,实现了多架构适配与性能调优,展现出扎实的编译原理功底和系统实现能力。操作系统设计赛参赛队全力投入,对Linux内核进行深度优化,开展混合内核架构研究,在短时间内实现系统性能显著提升。

为全面备战本届大赛,计算机学院高度重视、系统布局,成立了由骨干教师组成的多支指导团队,针对不同赛项制定系统培训方案。学院开放高性能实验室与专用开发平台,配备先进的仿真调试工具与硬件设备,定期组织专题培训、模拟评测和多项技术交流,为参赛学生提供从理论基础到工程实现的全程保障。同时,学院积极建立“传帮带”机制,邀请往届获奖同学参与经验交流与实战辅导,营造良好的备赛生态和团队氛围。
全国大学生电子设计竞赛
近日,全国大学生电子设计竞赛在大连理工大学圆满落下帷幕,我校学子从来自全国1161所院校、22586支参赛队中脱颖而出,斩获全国一等奖4项、二等奖3项,全国奖数量军内第一、湖南省内并列第一,创下我校在该项赛事近10年最佳成绩。


全国大学生电子设计竞赛是我国电子信息类学科竞赛含金量(一等奖获奖率1.79%)最高的王牌赛事,目的是促进高校信息与电子专业课程体系改革,培养大学生实践创新意识和团队合作精神,提高学生对实际问题进行电子系统设计的能力,每奇数年举办一次。竞赛与课程紧密结合、理论联系实际,既有理论计算,又有实践制作。电子科学学院高度重视该项赛事,并将其与中国国际大学生创新大赛并列为唯二的甲级赛事,竞赛获奖者历年在“保研”和就业中得到高校和用人单位的高度认可。


电子科学与技术国家级实验教学示范中心承办该赛事我校组织事宜。从年初开始,“电灵社”电子信息俱乐部组织培训与校级选拔,竞赛负责人程江华教授多次邀请国内知名专家辅导交流,安排专人负责每类赛题的专题研究。结合示范中心一直开展的“课-赛-研”一体化改革,将电赛赛题融入课程,在平时实验中进行能力训练,促进理论知识的消化吸收;将科研反哺教学,指导团队多年来在嵌入式视觉处理、高精度时间测量积累的技术应用到竞赛训练中,促成了“基于单目视觉的目标物测量装置”(C题)和“简易以太网双绞线测试仪”(D题)一等奖的获得。
第二十七届中国机器人及人工智能大赛
近日,第二十七届中国机器人及人工智能大赛多项赛事全国总决赛在苏州、合肥陆续举办。作为国内最具影响力的机器人及人工智能赛事之一,本次大赛吸引了来自全国各地1200余支顶尖高校队伍,围绕机器人、无人机协同、数字孪生、智能制造等多个前沿赛项展开角逐。我校理学院、电子科学学院、智能科学学院、电子对抗学院、系统工程学院、空天科学学院16支队伍在无人机空地协同、百度智能云智能服务机器人赛项、自主巡航、目标射击等赛项中表现优异,共获全国一等奖6项、二等奖6项、三等奖4项。




百度智能云智能服务机器人赛项是我校首次参赛。赛项设计独具创新,模拟餐饮服务机器人在餐厅内的服务场景,要求机器人在规定时间内自主完成一系列取送餐任务。机器人平台搭载边缘计算卡,运用百度飞桨深度学习框架,实现视觉目标检测与字符识别等功能,并通过机器人移动、机械臂抓取与音视频交互等操作,完成餐饮服务任务。从“看懂”订单到“拿稳”餐盘,再到“送对”餐桌,每一步都是对技术的极致考验。而国防科大的队员,硬是把这些环节练成了“行云流水”的操作。

国防科大代表队在比赛中展现出了良好的综合能力与素养。从机器人的自主建图与定位标点,到机械臂的精确抓取和平稳放置,每一环节都凝聚着队员们的汗水与心血。本次比赛中,最为亮眼的是队员们的临场应变能力。在送餐阶段,机器人突发深度摄像头掉线、无法识别餐桌订单的状况。关键时刻,队员们沉着冷静,凭借备赛时对机械结构和算法逻辑的烂熟于心,一步步排查硬件故障。短短时间内,不仅解决了报错、让摄像头重新上线,更在规定时间内以满分成绩完成了所有任务!
“无人机空地协同”赛项为本届比赛项目中的焦点赛项,赛场设计为高度仿真的复杂城市环境,选手需设计无人机与无人车组成的异构系统,在动力学特性、运动速度、传感器配置差异巨大的条件下,在有限时间内完成目标识别、动态路径规划、跨域避障及协同决策等任务。该赛项全面考验了选手在多模态感知融合、动态任务分配、抗干扰协同控制等算法设计方面及工程实践方面的能力。
备赛阶段,参赛队伍依托国防科技大学北斗团队的技术沉淀,在指导老师的精心规划下按计划进行赛前准备和策略制定。赛前调试阶段,各队员分工明确,得益于赛前缜密预案,即使面对复杂的环境,队员们也能迅速做出算法策略调整,在30分钟规定时间内高效率完成全部调试工作。比赛现场,每支队伍稳定发挥,仿真系统和实物系统进程有序推进,队员间配合无间,顺利执行完所有规定任务,获得评委一致好评。指导老师在该领域具备丰富的理论知识及实际经验,为队员在比赛中提供了强有力的技术支撑。
第十三届全国大学生光电设计竞赛
近日,第十三届全国大学生光电设计竞赛总决赛于浙江大学顺利举办。本届竞赛吸引了全国343所高校的3290支队伍、12156名学生参赛,参赛高校数量与学生规模均创历史新高。前沿交叉学科学院光电工程系组建专项团队组织校赛选拔,选拔出的参赛队伍在中部赛区激烈比拼中脱颖而出,最终5支队伍成功晋级全国总决赛。


经过与全国82所高校的168支队伍的现场激烈角逐,国防科技大学获“优秀组织奖”;前沿交叉学科学院5支参赛队斩获国家一等奖5项,其中4项由光电工程系老师指导;雷兵、周健、魏国、高春峰、程吉利等8名指导教师荣获“优秀指导教师奖”。

作为中国光电领域规模最大、影响力最广的学科竞赛之一,全国大学生光电设计竞赛已发展成为促进产学研深度融合、培育战略人才力量的重要平台。本届竞赛由中国光学学会主办,以“光启智创,逐梦未来”为主题,设立“宇瞳杯”光学设计赛道和“滨松杯”实物赛道,吸引广大学子报名参赛,创参赛高校和学生数历届之最。

本次大赛两大赛题通过“动”与“静”的技术特性划分,全面考察参赛团队的系统设计能力、创新思维水平及工程实践素养,充分体现了光电技术在智能制造、精密检测等战略新兴领域的核心支撑作用。
“聚焦前沿,追光逐电”,此次佳绩的取得不仅是参赛师生潜心钻研、大胆创新的结果,更是学校长期以来致力于培养高素质科技创新人才的丰硕成果。这份沉甸甸的荣誉,不仅彰显了新时代科大学子在科技强军新征程上的努力与汗水,还将激励更多学员投身学术探索与创新实践,在更广阔的舞台上挥洒青春、追逐梦想。